Everything You Need to Control Engineering Documents—End to End
From document creation to final handover, PiNOR provides structured workflows, full traceability, and AI-powered efficiency across every step.
Document Control & Structure
Build a solid foundation for all project documentation.
- Master Document Registers (MDR, Sub-MDR, VDR)
- Auto document numbering & revision control
- Version history with full traceability
- Metadata, tagging, and classification
- Discipline-based document organization
Keep every document structured, controlled, and instantly accessible.
Submittals & Transmittals
Standardize how documents move across organizations
- Auto-generated transmittals & coversheets
- POI workflows (IFA, IFC, AFC, As-Built)
- Submission tracking & acknowledgements
- Link submittals to revisions and MDR items
- Template-based submission formats
Ensure every submission is complete, compliant, and traceable.
Review, Comments & Revisions
Eliminate chaos in review cycles
- Inline review for PDFs, CAD, and models
- Structured comment sheets & reply workflows
- Comment consolidation (AI-assisted)
- Version comparison (AI-powered)
- Full comment & revision history
Close feedback loops faster with complete visibility and control.
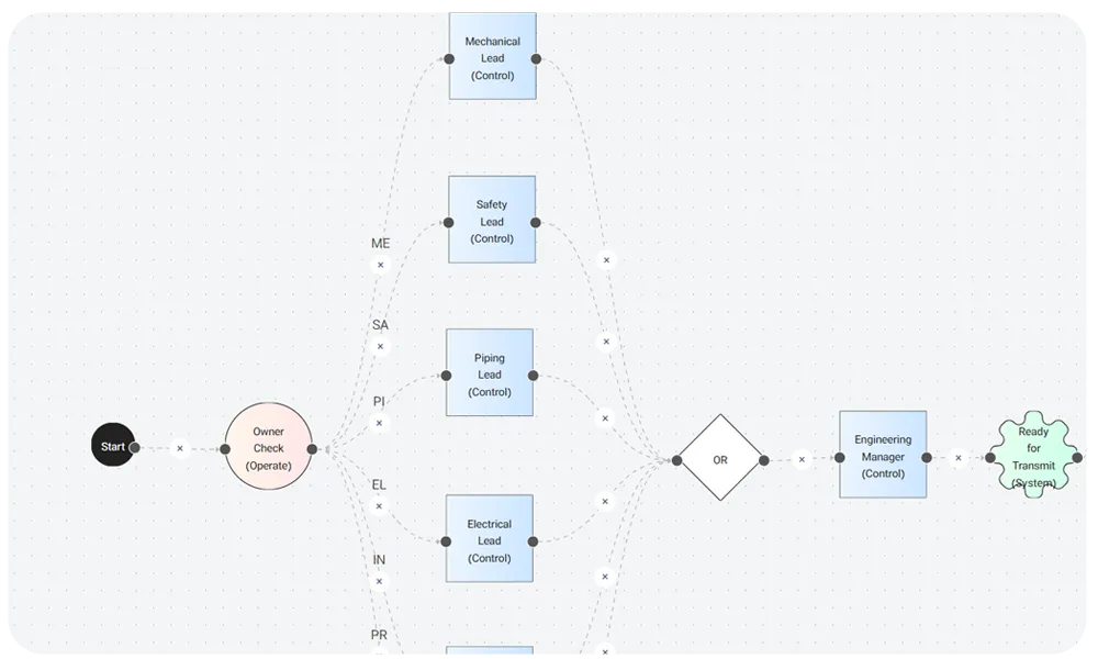
Workflow Automation & Collaboration
Automate complex EPC document workflows
- Rule-based workflow routing
- Discipline-based approval matrices
- Deadline tracking & escalation alerts
- Multi-party coordination (EPC, vendor, client)
- Task assignment and notifications
Replace manual coordination with structured, automated workflows.
Progress Tracking & Project Control
Turn document status into project intelligence
- WBS-linked document tracking
- Real-time dashboards
- Delay detection & hold-point tracking
- Status reporting & exports
Stay ahead of delays with real-time visibility into every deliverable.
Handover & Databooks
Deliver complete, compliant project documentation
- Automatic databook generation
- Configurable dossier structures
- Latest revision or full history export
- Audit-ready logs and traceability
- Structured packaging by system/vendor/equipment
Achieve clean, audit-ready handover—without last-minute effort.
✨ AI-Powered Capabilities
Built-in intelligence across every workflow
- Design comparison (detect changes automatically)
- Comment consolidation
- Smart summarization
- BOM extraction
- Auto-tagging & classification
- Risk detection
Reduce manual work, eliminate errors, and accelerate decisions with AI.
Integration & Deployment
Fit PiNOR into your ecosystem—without friction
SAP / IFS / Oracle integration
- Primavera P6 / MSP integration
- REST APIs
- Cloud / private cloud / on-premise
Secure, flexible, and ready to integrate with your existing systems.
See AI Working Inside Your Project Workflows
